休息权是我国宪法规定的一项基本权利,数字时代的劳动者休息权保障困境需要从宪法视角因应之。我国的休息权保障实践目前面临着保护对象之“劳动者”范围规定不一致,保护内容上“休息时间”与“工作时间”界限模糊化,劳动者被动“自愿”放弃休息时间致休息权实质损害等困境。从宪法休息权条款的规范原意及其变迁中可以析出休息权享有主体是具有相应劳动能力,以体力劳动或者脑力劳动从雇主或用人单位处获取法定或约定报酬的从业人员;基于休息权的国家促进义务和不足禁止原则,可以通过绝对的劳动者身体需求界限和相对的精神满足、社会需要来明确最低休息时间,具体要求为完善工时制度和引入离线休息权等制度;基于休息权的国家保护义务,应从立法、行政和司法三个层面应对由“他者决定”所造成的劳动者休息权的实质侵害。
数字时代;劳动者;休息权;促进义务;保护义务;不足禁止
休息权是指“劳动者为了享受幸福的生活,保护身体健康,提高劳动效率,在法律和制度规定的工作时间外,而享有的休息的权利”。我国《宪法》第43 条规定:“中华人民共和国劳动者享有休息的权利。国家发展劳动者休息和休养的设施,规定职工的工作时间和休假制度。”作为一项基本权利,休息权的享有主体是《宪法》所规定的“劳动者”,具体内容包括休整权、休假权和休养权等,其义务主体则是国家。充分保障劳动者的休息权,事关个体的全面发展和美好生活的实现。现有研究在对宪法休息权的规范释义、规范属性、规范价值展开分析的基础上,形成了国家保护义务论和国家给付义务论、特殊的宪法委托论等休息权宪法保障方式。这些主张为传统劳动者休息权的保障提供了基本的宪法理论框架,具备指导意义。但既有研究对数字时代背景下从业人员的休息权保护关注较少,未系统总结和阐明当前劳动者休息权的保护困境及相应的宪法保障方式。经过 30 多年经济结构的剧烈转型,我国的劳动力构成发生了巨大的变化,对传统的劳动关系造成了冲击。数字化技术在我国的广泛运用催生了新兴与新型的劳动关系,尤其是依托互联网平台的网约配送员、网约车驾驶员等新就业形态劳动者规模迅速扩大。算法与劳务中介的联合控制,使得诸多新就业形态下从业人员的劳动看起来灵活,实则十分受限。他们的休息权保障问题也日益严峻,亟须《宪法》层面的回应。换言之,休息权保障议题需要深入探究的是,面对不同的休息权保障困境,数字时代从业人员的休息权之宪法保障基础为何?《宪法》应如何具体因应当下劳动者休息权面临的保障困境?本文认为应当从现今劳动者休息权保障的典型困境出发,基于宪法休息权的规定和理论架构分析,对不同的现实困境提出具有针对性的应对手段。
在梳理总结涉休息权争议案例和相关研究的基础上,本文认为数字时代的劳动者休息权保障所面临的困境主要有如下三个方面。
(一)休息权享有主体范围规定不一致
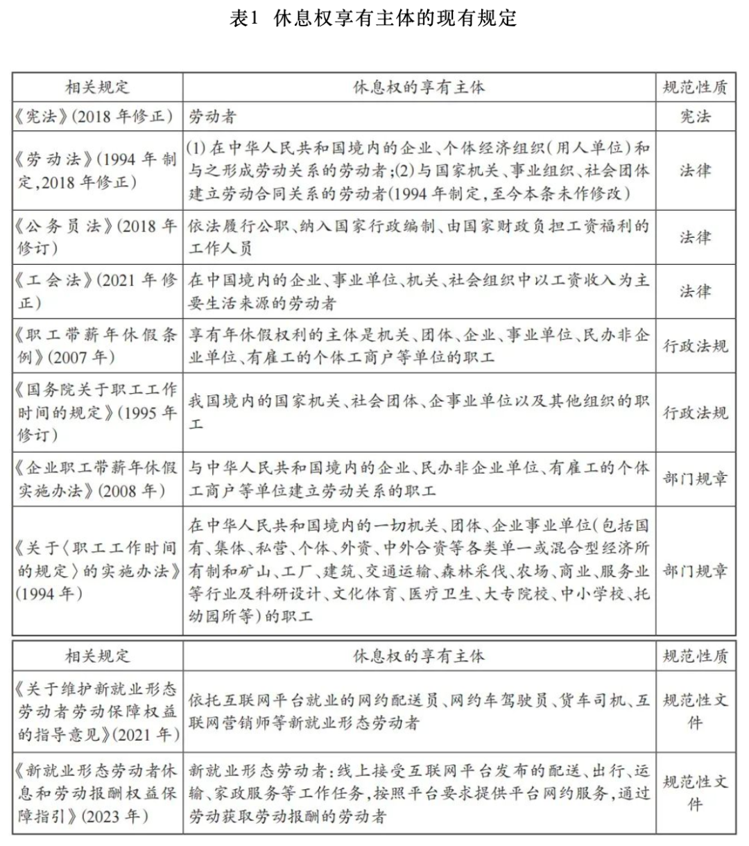
我国目前主要在《劳动法》《公务员法》《工会法》以及与工时制度、休假制度相关的行政法规、部门规章和规范性文件当中规定了休息权,但这些规范对休息权享有主体的规定存在不一致的情形(表1)。
除上述表格中的规定外,我国的其他法律法规和规范性文件中也提及了休息权的享有主体,其范围涉及女职工、司机、孕妇、一线医务人员、检察官和律师、警察、应急救援人员、户外作业职工、高温和高寒天气劳动者、零工群体、快递从业人员、环境卫生作业人员,等等。可以看出,在《宪法》规定休息权的享有主体是“劳动者”的框架之下,我国当前的法律规范关于休息权享有主体的规定尚无一致内涵和外延。其中以《劳动法》为代表的法律文件中要求休息权享有主体须以与用人单位建立劳动关系为前提;而以《职工带薪年休假条例》为代表的法律文件中所规定的休息权享有主体则可以被概括为“以劳动所得为生者”,与《劳动法》所规定的以存在劳动关系为前提相比,后者具备更为宽广的调整领域。最新的关于新就业形态劳动者的文件规定中,同样不强调以存在劳动关系为前提,更强调以“劳动获取劳动报酬”为核心判断要素。
进一步的问题在于,根据《劳动法》和《公务员法》制定的《职工带薪年休假条例》,其中所规定的享有休息权的主体却并不限于《劳动法》和《公务员法》所规定的主体,出现了下位法与上位法规定不一致的情形。作为下位法的《职工带薪年休假条例》扩充了上位法所规定的休息权的保障主体的范围,这虽然赋予了休息权的享有主体更加宽广的保障,但同时也可能客观上增加并未与劳动者建立劳动关系的用人单位的义务。与之类似,国务院《关于职工工作时间的规定》(以下简称《工作时间规定》)中涉及的休息权享有者也不限于《劳动法》和《公务员法》的规定。此外,在我国司法实践中,人民法院裁判划分了劳动关系和劳务关系两种关系类型,对于形成劳务关系的情形,往往难以支持劳动者因为主动或被动未休年假而产生的加班费诉求,亦即间接对劳务关系中部分劳动者是否享有休息权作出了否定性评价。
更值得关注的是,数字时代背景下的休息权享有主体范围远远超越了传统劳动法律规定和司法实践中的休息权享有主体内容。互联网平台这一数字化基础设施对劳动力监管方式的数字化、智能化的转向,重塑了传统的生产关系和社会关系。社会中出现了两类数量庞大的劳动者——“核心劳动力”和“边缘劳动力”,其中“边缘劳动力”的休息权最难获得保障,他们往往“被安排了劳动密集且繁重的工作,通过数字化的管理被控制在一个动态的物流网络之中,比如外卖骑手”。虽然《新就业形态劳动者休息和劳动报酬权益保障指引》(以下简称《权益保障指引》)第13 条规定,符合确立劳动关系情形的新就业形态劳动者,休息标准按照《劳动法》等法律法规规章执行,以此指引了新就业形态劳动者的休息权益之法律保障。但问题在于,《权益保障指引》作为规范性文件,其所规定的休息权享有主体范畴明显宽于《劳动法》中的相关规定,同样出现了规范性文件与法律规定不一致的问题,难以形成指引与衔接适用。此外,数字时代的劳动形态正处于快速发展演进中,伴随着劳动生活变化而出现的新兴和新型劳动关系难以被现有立法所囊括。“灵活劳动力的不断增长造就了中国过去十年蓬勃发展的数字化经济,而与此同时,它也正在形塑无数劳动者的‘悬浮状态’”。当部分劳动者的法律界定出现空白时,休息权的享有主体也自然难以被明确。
(二)休息时间与工作时间界限模糊化
我国现行《宪法》对休息权的规定并未明确具体的工时制度和休假时间。在制定1982 年《宪法》之时,便有专家提出休息权的保障应写得更具体一些,但后来考虑到我国当时的经济发展情况,还是没有进行特别细化的规定,只是比较原则地规定了职工的休假制度和工作时间。目前我国的工时制度规范包括《劳动法》《工作时间规定》及与其相关的若干部门规章和规范性文件,这些规范除了《劳动法》于 2018 年进行过修正,其余规定均发布于 20 余年前,尚未形成统一的劳动基准法或劳动法典。其中 1994 年制定的《劳动法》规定了“每日工作时间不超过8小时,平均每周工作时间不超过 44 小时,每周至少休息1日”的工时制度,该条款至今未进行过修改;而 1995 年修订的国务院《工作时间规定》则规定了“每日工作 8 小时,每周工作 40 小时,星期六和星期日为周休息日”的工时制度,与前述《劳动法》的规定存在明显不一致的情况。虽然《工作时间规定》中缩减了每周最高工作时间,增加了周休息时间。这样的规定虽然增进了劳动者的休息权益,但却存在两方面的问题:一是客观上可能对用人单位的权益造成不当干预;二是《工作时间规定》作为行政法规,所规定的内容宽于作为法律的《劳动法》,事实上修改了上位法的规定,这并不符合《劳动法》内容变更的主体与程序要求。1995 年 8 月 4 日劳动部发布的《关于贯彻执行〈中华人民共和国劳动法〉若干问题的意见》第 60 条规定:“实行……每周不超过44小时或 40 小时标准工作时间制度的企业……”,这说明企业的职工工作时间规定符合《工作时间规定》和《劳动法》的规定均可,实际上也就是只要不超过上限——《劳动法》所规定的 44 小时即可,而对于每周休息 1 日还是 2 日,并未予以明确。与法律规定不同,实践中,法院裁判一般是以《工作时间规定》为裁判依据,现在全社会通行的工时制度也是每日 8 小时和每周 40 小时。可见,在制度的实际运行中,《工作时间规定》却事实上处于《劳动法》的上位规范地位,此种情形“有悖于法律位阶之法理”。
此外,以上规定均未明确何谓“工作时间”,何谓“休息时间”。休息时间是通过规定每日、每周的“最长工作时间”上限来确定的,这样的规定方式难以阻止用人单位在非正常工作时间远程干扰劳动者,使得休息时间和工作时间的界限模糊化,劳动者的“离线权”难获保障;进一步而言,即便劳动者可以获得加班工资的补偿,但也仍然不能从实质上“弥补劳动者因其他需求未能得到满足而产生的身心疲惫”。时至今日,在数字技术广泛使用的背景下,劳动者工作时间与休息时间边界愈加模糊。一方面,对于与互联网平台建立劳动合同关系的快递员、网约车司机、外卖骑手等特殊群体通过平台等进行的工作分配,和传统劳动关系在工作地点和过程控制上有明显的不同,用工主体往往对从业者进行了较强程度的管理,设置了较长工作时间;另一方面,新就业形态下的从业者具有上下线时间灵活、等待时间较长、早晚高峰忙闲不均等特点,从而出现了“待命时间”“弹性工作时间”等争议性工作时段。并且,从业者还可能在“算法激励”的驱动下延长工作时间,最终导致劳动者工作时间过长,休息权难以得到保障。尽管《权益保障指引》中规定了新就业形态劳动者每日工作时间,包括当日累计接单时间和必要的宽泛时间,以规范性文件的方式初步明确了劳动者在工作日的休息时间,但最高工作时间、最低休息时间和休假时间等内容却并未被明确。
(三)被动式“自愿”加班致实质损害
在《劳动法》视域下,劳动者自愿加班形式上可以分为三种情形:一是在《宪法》和法律规定的最低红线范围内(法定加班时间),且用人单位支付加班工资,则不属于侵犯休息权的行为,属于可用物质(加班工资)替代自由时间利益的范畴;二是若已经超过法定加班时限,则无论是否支付加班工资都属于侵犯劳动者休息权的行为;三是在法定加班时限之内,但用人单位拒绝支付加班工资,同样侵犯了劳动者的休息权。若从这一层面来看,侵犯休息权的行为均可诉至法院在法律层面予以解决。但实际情况却远比《劳动法》所规定的情形复杂,劳动者“自愿加班”可能是被动式的“自愿”,休息权遭受损害的情形也不限于当前法律所规定的范畴。
近年来,从“996(朝九晚九每周工作六天)”到“007(每周七天随时处于待命状态)”,我国的企业加班文化逐渐盛行,很多情况下,“看似职工自愿加班,实际上却是源自高强度工作压力下的被动式‘自愿’”。如有的企业为了趋利、降低用工成本而采取发布绩效考核指标、故意营造激烈的竞争环境等多种方式迫使劳动者“自愿加班”。这种“自愿加班”实质上是一种利用劳动者的心理因素作用的“内部强制”,具体可以分为“自愿的内部强制”和“被迫的内部强制”。“自愿的内部强制”是指有的劳动者会为了寻求某种潜在的积极利益而放弃自由的休息时间,如出租车或网约车司机宁愿放弃吃饭与午休的时间,多跑几趟车以换得更高的收入;“被迫的内部强制”是指有的劳动者为了避免某种潜在的损失而放弃休息时间,如某些从事技术要求较低的劳动者由于可替代性强而面临更高的失业风险,面对工作压力他们选择牺牲部分自身利益来保全工作。被动“自愿”加班而导致休息权遭受实质损害的行业多为劳动密集型行业,这些行业提供的劳动岗位较多,或是因为准入门槛较低(如酒店餐饮、建筑行业),或是由于市场竞争充分,企业为节约人力成本(如软件和信息技术服务行业)。尤其是随着外卖骑手、快递员、网约车司机等“灵活劳动者”逐渐转变为互联网平台上的“黏性劳动者”,其工作时间延长,工作强度相应地增强。诸如此类的“被动式自愿加班”虽然在表面上并不违背现行法律的规定,但劳动者的休息权却遭受了实质损害,与此同时,劳动者对休息权的主张也同时被潜移默化地消解了。一方面,互联网平台系统对外卖骑手、网约车司机、快递员等主要采取“数字控制”,即利用数据对其进行管理,具体表现为隐秘地收集、分析数据并用于管理,使控制走向智能化和隐形化。通过该种方式,劳动者的反抗意愿被削弱,发挥自主性的空间也被压缩,他们甚至不知不觉中参与到对自身的管理过程中,休息权的主张和保障也就被“隐藏”了;另一方面,不可见的管理成为建构互联网平台、劳务公司和骑手之间不平等关系的关键点。劳务公司的“不可见”借用了技术的中介,同时也演化成为一种有效的管理策略。在此过程中,劳动者本应得到清晰回应的劳动权益争议被组织化地“柔化”。层层关联的“平台—中介”组织关系让劳动者迷惑不已,难以找到自己的归属和定位,也难以主张休息权等社会权益的保障。可见,数字时代下的劳动者所面临的休息权之实质损害及其权益保障主张之困境,是当下法律法规和司法实践难以解决的问题,尚需诉诸宪法休息权规定予以根源性的保障。
综合而言,要解决如上数字时代下劳动者休息权保障实践中的三类难题,明确休息权的享有主体、客体以及典型致损情形,应当适当跳出劳动法化的研究路径,聚焦宪法休息权的本质内容,从宪法基础理论的视角寻找解决方案,为现有部门法方案提供根本法的保障与支撑。依循这一思路,下文首先对休息权的宪法确认与变迁进行梳理,从《宪法》层面明确休息权的享有主体;其次,基于宪法休息权的国家给付义务和促进义务,明确最低休息时间的保障;最后,从宪法休息权的基本权利保护义务的视角出发,提出劳动者被动“自愿”放弃休息权情形的应对措施。
我国在《中国人民政治协商会议共同纲领》中即对工时制度进行了规定,1954 年《宪法》则首次规定了较为完善的休息权,随后的历部《宪法》中均明确规定了休息权。其中休息权的享有主体均被规定为“劳动者”,需要追问的是,为何宪法休息权的享有主体规定一直是“劳动者”?此处的“劳动者”的内涵和外延是什么?这一概念是否能够涵盖今日数字时代的休息权享有主体需要。
(一)立法原意——被特别保护的劳动者
1.新中国成立前宪法性文件中的休息权享有主体。
休息权入宪与近现代以来中国共产党领导的革命斗争紧密相关。1921年毛泽东在《所希望于劳工会的》一文中提出“劳工神圣,一切东西都是劳工做出来的”,劳动组合的目的之一在于“缩短工作时间”,“不劳动的不得食”。1922 年,毛泽东论及劳动者的休息权:“‘五一’这个纪念是八时间工制运动的纪念。这种运动的目的在缩短工作时间以求娱乐教育,这是‘能生存’且‘得了业’的人的要求,能生存且得了业的人自然应该进而要求八时间制。”这表明,工时制度是休息权保障的主要体现,且休息权保障的前提是“得了业”,即“有工作”“有职业”。1922 年中国共产党组织召开的第一次全国劳动大会即通过了“八小时工作制案”决议案。新中国成立前中国共产党领导下制定的历部宪法性文件均涉及休息权,尤其是工时制度的内容。如我国第一部红色宪法性文件——1931 年《中华苏维埃共和国宪法大纲》中即“宣布八小时工作制”,1941 年《陕甘宁边区施政纲领》中同样明确“确定八小时工作制度”,1946 年《陕甘宁边区宪法原则》在“人民权利”中规定了“改善工人生活与劳动效率”;1949 年《中国人民政治协商会议共同纲领》明确规定:“公私企业目前一般应实行八小时至十小时的工作制,特殊情况得斟酌办理。”在这些文件中,国家对工作时间的限制所直接保护对象都是“工人”或“劳动者”。
2.新中国成立以来《宪法》中的休息权享有主体。
苏联1936 年《宪法》第119条规定了“苏联公民有休息的权利”,并在此条款中具体规定了休息权的保证方式,包括每日工作时间、休假制度、休假地点和设施的设置规定。此种“‘物质保障权(休息权)+权利保证方式’的国民健康规范结构被很好地运用到了我国历部宪法中”。我国 1954 年《宪法》第 92 条首次明确规定了休息权,并在同条规定了相应的保障方式,要求国家:(1)规定“工人和职员”的工作时间和休假的制度;(2)逐步扩充“劳动者”休息和休养的物质条件。这一规定与《宪法》第 93 条规定的物质帮助权并列为“中华人民共和国劳动者”的权利,后者是保障劳动者的物质条件的规定。在当时,休息权被定义为“享有正常休假、休养和正当休息并照常获取工资待遇的权利”,休息权的享有主体是进行了体力或脑力工作的“劳动者”。“我们规定劳动者有休息权,而不能规定全体公民有休息权,因为我们国家的公民中还存在不劳动的阶级,当然没有什么休息权的问题。”随后的 1975 年《宪法》仅规定了“劳动者”有休息的权利,并未规定国家应当如何作为以保障这一权利。1978 年《宪法》回归到 1954 年《宪法》的规定模式,明确“劳动者”有休息的权利的同时,要求国家规定劳动时间和休假制度,并逐步扩充“劳动者”休息和休养的物质条件,以保证“劳动者”享受这种权利。1982 年《宪法》延续 1978 年《宪法》规定“劳动者”有休息的权利,并且将对国家的要求简化为发展“劳动者”休息和休养的设施,规定“职工”的工作时间和休假制度。先前的“逐步扩充”要求已经变为较为明确的指令:国家有义务“发展”休息和休养的设施。
从我国宪法规定的历史来看,休息权的主体一直是“劳动者”,而非全体公民,并且在1982 年《宪法》制定前后,实际享有休息权的劳动者一直以国家工作人员和社会主义公有制经济主体中的劳动者或者职工为主。尊重制宪者的立法原意,是理解宪法规定的第一步。对我国《宪法》上的休息权条款之理解,需要更多地贴近原旨来加以解释。首先,休息权的保障基于我国的革命斗争经验。八小时工作制、劳工休息权的争取对新中国成立前中国共产党领导的革命历史而言有特殊意义,工人阶级的休息权应当予以特别强调。其次,基于我国《宪法》第 1 条所规定的国体条款和社会主义原则,我国应然地要对工人阶级的休息权提出特别保障。因此,基于 1982 年《宪法》制定之时的历史或原旨解释,休息权的主体首先应当作如下理解:“劳动者”是以被特别保护的身份出现在《宪法》中的,即如同妇女、儿童、老年人、退休人员一般,是被宪法特别规定,加以保护的对象。换言之,我们可以从生理上认为人人皆享有休息的权利,但社会主义国家的《宪法》尤为关注劳动者的休息权保护。
(二)社会主义市场经济体制中的休息权享有主体
虽然现行《宪法》的五次修正案均未对休息权享有主体作出修改,但随着改革开放的深入推进和社会主义市场经济的迅速发展,劳动力的结构发生了很大的改变,对休息权享有主体的阐释,在尊重历史和宪法原意的基础上,还应采取客观目的解释、体系解释和比较法解释等方式,进一步对其进行梳理与阐释。
1.客观目的解释下的休息权享有主体。
任何法律均有意欲实现之目的,解释法律应以贯彻目的为主要任务。如前所述,宪法休息权意欲保障的主要是社会主义公有制经济主体中的劳动者或职工的休息和休假的权利,但随着时代的变迁,休息权所欲保障的对象发生了变化,这源于“用人单位”概念的变迁。随着《宪法》中社会主义经济制度的发展,传统的国营经济下的工人群体逐渐被私营经济和个体经济下的职工群体所扩充和替代。相应地,休息权的享有主体——“劳动者”也不再限于《宪法》制定之初的公有制经济下的用人单位之“劳动者”内涵,而是涵盖各行各业的从业者。尤其是近年来,随着数字平台经济的发展,劳动者的范畴被继续扩大,不再仅仅涵盖传统意义上的与用人单位建立劳动合同关系的雇员,而是扩大至各类被用工单位直接或间接控制的劳动主体,如外卖骑手、网约车司机、快递员等。基于此种发展态势,有观点认为现今宪法意义上的“劳动者”已经和制宪者当时使用的“劳动者”的含义产生了较大的差异,应从广义的角度来理解我国《宪法》条文中的“劳动者”。还有学者进一步“建议将我国《宪法》规定的‘中华人民共和国劳动者有休息的权利’修改为‘中华人民共和国公民有休息的权利’”。但此处存在的疑问是,若作为休息权享有主体的“劳动者”已经演变为全体公民,为何1982 年《宪法》中没有将其和“物质帮助权”的主体一并规定为“中华人民共和 国公民”?随后的五个《宪法修正案》中均未将休息权的主体修改为“公民”。现行《宪法》中只有休息权的享有主体被特别地规定为“劳动者”,其余基本权利的主体均被规定为一般公民,这是否存在特 殊的考虑?实际上,休息权的享有者并非一般的公民,而是“中华人民共和国劳动者”,是因为劳动者终年辛勤劳动,国家应当保障其休息,以便其恢复体力和脑力,保持身体健康。“如果不这样,人就变成了机器。休息权是为了维护人的价值和尊严,享受美好的生活。”也就是说,宪法一向规定享有这项权利的人是劳动者,而不是笼统的公民,是因为休息和劳动有关。因此,基于目的解释,休息权的享有主体同样难以脱离劳动者,它是从事劳动的人所享有的一项权利。只是随着时代的发展,“劳动”的内容本身发生变化,劳动者的具体类型随之也发生了变化。
2.从体系解释角度来看,宪法休息权的主体不应以是否存在劳动关系为前提,也不应仅以工时制度规定的“职工”作为标准,更不应依附于劳动权,而应从《宪法》本身的规定中探寻其意义。
现行《宪法》中仅休息权的主体被特别规定为“劳动者”,其他基本权利的主体均为一般公民,这表明劳动者作为休息权的主体具有其独特意蕴。与此同时,还应当结合宪法整体来理解《宪法》上“劳动者”的概念。我国现行《宪法》中“劳动者”共出现了7 次,除了第 43 条休息权条款出现 2 次外,还包括:(1)序言第 10 自然段规定的作为“爱国统一战线”成员的“全体社会主义劳动者”,其最初的范围主要是工人、农民,1978年以后知识分子成为工人阶级的一部分,被认定为社会主义劳动者,“资本家阶级在‘文革’后也被作为自食其力的劳动者”;(2)第 8 条规定的作为“农村集体经济组织”成员的“劳动者”,主要指的是农民;(3)第 14 条规定的国家“提高劳动者的积极性和技术水平”中的“劳动者”,这是一个广义的“生产者”概念,指社会经济活动中从事劳动生产和工作的所有人员,可以涵盖工人、农民和国家工作人员等;(4)第 19 条规定的除“工人、农民、国家工作人员”以外的“其他劳动者”,即“劳动者”包括工人、农民、国家工作人员和作为兜底性概念的其他劳动者;(5)第 42 条规定的“国有企业和城乡经济集体组织”中的“劳动者”,主要指国有企业和城乡经济集体组织中的员工或工人。这些“劳动者”的概念在不同的宪法条文中的外延有所不同,有时会相互交叉与覆盖,但几个地方的“劳动者”的核心内容均为从事体力劳动或者脑力劳动的人,休息权条款中的“劳动者”应当与这一核心要素相一致,才能维护整个宪法体系之一贯概念用语的一致。
3.休息权的宪法保障主体在域外许多国家的《宪法》中亦有规定,参酌外国立法和学说作为诠释我国《宪法》之参考资料,也是阐释宪法规范目的的重要途径。
除中国外,目前世界上在《宪法》中明确规定休息权的国家有68 个。休息权的主体以多种形式呈现:第一,劳动者或雇员模式。有 36 个国家宪法规定休息权享有主体是劳动者,占总数的 53%。第二,公民或全民模式。共有 22 个国家的宪法规定休息权的享有主体是每个人或所有公民,约占总数的 32%。总体而言,主张“劳动者”拥有宪法休息权是前述68个国家宪法规定的交叉点。此外,作为我国宪法渊源的《经济、社会及文化权利国际公约》第7条特别强调了享有薪酬的劳动者的休息权:“应给以给薪休假或有适当社会保障福利金的休假。”具体学说的比较上,日本《宪法》上将休息权作为“劳工的工作条件”之一规定。关于劳工的理解,日本宪法学者将之定义为“不问职业种类为何,借工资、薪水及其他准照于此的收入营生者”。即无论是民间劳工、国家及地方公务员,或国营(公营)企业的职员,所有提供自己劳力以获得工资等对价,借之营生者,皆为所谓劳工,亦包含无职业的失业劳工。但对于“自营农、渔民、中小零细企业者等,是否包含在内,则有争论。”类似地,我国的农民、渔民、个体工商户、自由从业人员等不存在“雇主”或“用人单位”的行业主体是否享有休息权,同样是值得进一步探讨的。其实早在 1954 年《宪法》草案初稿座谈会上便有人提问过:“农民也是劳动者,为什么没有规定农民的休息权?”田家英回应道:“农民是劳动者,但和职工不同,他们的劳动时间和休息时间很难加以确定,规定了实际上也行不通,不如不规定。”本文认为,宪法休息权的保障存在天然的三角关系,包括国家、劳动者和雇主或用人单位三个部分。即《宪法》规定休息权的主要目的在于对处于相对弱势地位的劳动者的休息时间予以国家保障,若不存在强势地位的雇主或用人单位的干预和控制,此类人员可以自由安排作息时间,他们已经天然地享有休息自由,“其他非劳动者当然也需要休息,但这不属于宪法权利,国家无需对这种休息作出宪法保障”。
通过上述对休息权享有主体立法原意的梳理和规范释义,我国在计划经济体制时代的劳动者已经逐渐转变成了社会主义市场经济体制下的劳动者。劳动者的类型发生了变化,休息权的主体类型也相应地发生了变迁,但宪法休息权在本质上一直都是强调对处于相对弱势地位的劳动者的休息时间的特别保障。就我国《劳动法》制定和发展历程而言,休息权之享有主体——劳动者的规范是以制度化的“工人”为核心的,这是因为计划经济体制下大量的劳动政策塑造了以工厂职工为核心的泛劳动者概念。而进入社会主义市场经济时代,尤其是数字经济时代后,劳动者的认定不再是以身份识别为主,而是从劳动合同切入,无劳动合同即无劳动关系。此时,《劳动法》上的劳动者是以契约化的“雇员”为核心的。劳动者问题转化为劳动关系问题。这样的规定方式不当限制了宪法休息权的主体范畴,宪法休息权的享有主体应当是具有相应劳动能力,以体力劳动或者脑力劳动从雇主或用人单位处获取法定的、约定的报酬的从业人员,不需要以劳动合同的签订和存在劳动合同关系为前提,也不以是否达到了退休年龄为限制,付出了劳动的一方当事人,应然地享有休息权。基于此,对于当前我国的休息权享有主体规定不一致或规定欠缺的问题,立法机关应当基于《宪法》的规定阐释应对。具体方向包括在法律层面逐步制定和完善互联网平台工人身份的专门规则,引入非典型劳动关系,为介于严格的劳动和非劳动关系的中间类型群体找到休息权的规范依据,建立多层次的劳动群体保障体系等。在此亦可参考德国《联邦休假法》中的“类似劳动者的人”,明确休息权也适用于虽然不属于严格意义上的“雇员”,但对用人单位有经济上的依附性、需要国家和社会加以保护的从业人员。类似地,意大利《民法典》上亦规定了“准从属性劳动者”。这些主体虽然不能被全然认定为《劳动法》上的劳动者,但基于法律的规定仍然能够享有休息休假的权利。
作为社会权的休息权赋予了国家积极给付的义务。这部分义务包括两个方面:一是劳动者休息和休养设施设备、场所的公共给付;二是对劳动者休息时间最低程度的保障。其中建设休息和休养设施与场所是一项明确的公共设施物质给付义务,此类设施建设可以分为普遍性的和特定劳动者休息和休养之公共设施、设备;建设休息和休养公共设施,并平等地赋予每一位公民以使用权,既有利于休息权的实质保障,也凸显了社会主义公有制在保障休息权上的制度优势。在面对当前休息权保障困境之时,国家在符合经济发展水平的基础上逐步完成休息和休养公共设施给付之外,还应特别关注的是劳动者最低休息时间的保障。
(一)最低休息时间的确定
德国学者阿列克西指出,社会权意义上的给付核心是物质性给付,基于自由权产生的保护义务上的给付才是法的规制,即“规范给付”成为其核心。但是对于休息权而言,《宪法》通过《劳动法》、工时制度和休假制度确定最低休息和休假时间,虽然形式上超越了原本的物质性给付,但最终指向的是对劳动者的健康与人权之尊重与保护,是对劳动者的劳动条件之提升改善,仍然属于社会权所阐发的给付义务之目的范畴。为了与对公共设施建设的一般给付义务相区别,我们可以将此种类型的给付称为“国家促进义务”,即基于社会国原则或宪法社会权的要求,改善、修补或平衡当事人之社会地位,使其可以正常开展自由权的一种国家作为义务。促进义务的目的在于请求公权力给付,于事实上、法律上以及财政上等协助,以确保个人基本权能充分实现。促进义务是一种无涉基本权三角关系的国家作为义务,与危险防御无关,并非针对外来的对基本权利保护空间的威胁,而是以社会国或社会权利的给付手段来解决自由权所发展的困境,仅系个人地位的提升与改善,区别于国家保护义务。促进义务的履行基准在于不足禁止原则。不足禁止原则最初被置于基本权利的保护义务功能之下讨论,涉及立法者在制定法律时确保基本权利得到充分保护的责任,这一原则要求法律不仅规定什么行为是禁止的,还应明确指出如何保护和促进这些基本权利。但不足禁止并非仅仅局限于基本权利保护义务框架内方得适用,这一原则多作为论述保护措施底线的依据主要是其特性使然,其实它仍然可以用于具体情境以评断立法者是否善尽其立法任务。
日本《宪法》第27 条第 2 项便将“休息”视为国家应保障劳工的“劳动条件”:“有关工资、劳动时间、休息以及其他劳动条件的基本标准,以法律规定之。”该条规定的旨趣在于,国家透过立法积极参与劳工的工作条件保障,以确保劳工有最低限度符合人性的生存。“此规定系基于如下的历史经验而制定,若将劳工的工作条件委诸劳雇间契约自由定立,则雇主(经济上的强者)将强加恶劣、苛刻的工作条件予劳工,进而威胁经济秩序的安定。”休息权保障之国家促进义务亦适用于当前我国对劳动者的休息权保障问题。在典型的雇佣(劳动)关系中,雇主对雇员的“控制”和雇员对雇主的“从属性”,是雇佣关系的后果。“雇佣(劳动)关系从属性认定的体系化展开当以人格、经济和组织从属性为制度构成。”劳动者对用人单位有天然的依附关系,导致双方地位的不平等。即使是在数字时代,对互联网平台从业人员是否提供服务、服务时间、服务地点表面上减少了控制,却对其他方面的控制和管理加强了,尤其是对平台工人的服务过程加以严密监督。典型方式如通过平台系统收集、分析外卖骑手的数据,并将数据结果反作用于骑手,以此建立和维护劳动秩序;与此同时,平台还利用技术、地域以及其他模糊性的手段,与中介公司等组织机构建立更加隐秘的管理方式,模糊了雇主与劳动者的关系,淡化了雇主责任。
对于宪法社会权的保障程度,原则上由立法机关决定,然而,基于禁止不足原则,无论如何应首先确保最低限度的保障。“社会给付法律对于宪法社会权的保障如果未能达到最低程度的保障,即为不合宪。”前文所提及的休息权保护困境之劳动时间与休息时间的模糊化问题,可以由国家立法明确最低休息时间这一方式来回应之。最低限度的休息时间是与工作时间的最高限度相对应的,即工作时间存在一个上限,相应地,休息时间存在一个下限。关于工作时间上限和休息时间下限的确定,马克思对于“工作日”的论述具备启发意义。工作日是指劳动者在一天之内劳动的时间,工作日的最低限度是难以确定的,但它有一个绝不能超出的最高界限。这个最高界限取决于两点:第一,绝对的劳动力的身体界限。一个人在24小时的自然日内只能支出一定量的生命力,而这种力的支出的限度就是他的身体所能及的劳动时间的限度。这种力每天必须有一部分时间休息、睡觉、吃饭、盥洗、穿衣等等。第二,相对的社会界限。工作日的延长还存在道德界限,工人必须有时间满足精神需要和社会需要,例如学习文化、照顾家庭以及参加社会活动,这些需要的范围和数量由一般的文化状况决定。因此,工作日是在绝对的身体界限和或多或少相对的社会界限之内变动的,其规律为“最低界限<工作日<最高界限”。
(二)最低休息时间的立法保障措施
如前所述,促进义务之目的在于调整人民社会实力之差距,透过私法规范之修正,尽可能使契约双方处于较平等之磋商地位,以此实现社会公平之目的。其基本准则是不足禁止。所以在具体履行上,促进义务多注重于保护市场风险衍生之社会实力不平等现象,并借由建构法律秩序与分配生活权益达成其目的,同时因应具体的社会生活关系修正其手段,而具有动态特性。亦即,休息权保障国家促进义务主要依赖法律秩序的建构(立法)和具体的生活权益分配。应经由立法确定的最低休息时间和最高工时,且应当比现有规定更加细致,对于不同的工作场合和工作性质,予以不同的规定,为保护最低限度的劳动者休息时间提供基本前提。具体而言,首先应完善工时制度,整合现有的劳动基准规范体系,逐步推动制定劳动基准法或劳动法典,明确规定一般和特殊行业的最高工作时间和最低休息时间。有劳动法学者已将工作时间定义为“劳动者接受用人单位的指示,在用人单位的管理或约束下从事工作或与工作相关的活动的时间”。在后工业乃至数字时代的当下,应以是否可以“自主控制”作为判断工作时间的标准,应从劳动者是否获得“劳动解放”来判断。此类判断标准主要是服务于劳动仲裁和司法实践的。基于宪法的国家促进义务,还应通过立法明确最低休息时间。可以前述关于最低休息时间的判断方式作为基本原则,具体规则可以参考德国《工作时间法》规定:“雇主应保证雇员每24 小时内连续 11 个小时休息时间,这是一条底线。”其次,还应在未来的劳动基准立法上引入离线休息权,明确雇员在工作时间外无工作的义务。
当第三人(尤其是用人单位)对劳动者的休息权产生侵害时,单纯的国家给付义务和促进义务难以实现对劳动者休息权的实质保障。此时还需宪法休息权的国家保护义务发挥作用。国家保护义务通常要求国家的积极行为,其目的不在于进行物质给付和规范保障实现生存的维持,而是由国家帮助劳动者抵御第三人的侵害行为。
(一)休息权的他者决定与国家保护义务
对于劳动者在合同或者约定中放弃休息权,被动地“自愿”加班行为,与缔约双方实力差距过大,使契约约款过度倾向于一方有关,这可以被称为实质上的“他者决定”。劳动者的被动式“自愿”加班行为的存在,是因为当事人一方(用人单位)处在事实上能够单方面地决定合同内容的强硬立场时,另一方当事人(劳动者)处在他者决定之中。当当事人之间的力量关系失衡时,我们无法用合同法手段保障利益的适当调整。面对这种境况,德国学者伊森泽主张“合同关系不应适用保护义务,只能通过基于社会国的保护义务主张国家保护”;而诺伊曼主张“把基本权利保护义务扩充至社会国家意义上的保护”;黑塞则直接认为,“在合同法领域,尤其是当事人之间不具有对等关系、个人自律实际上沦为他人决定的情形下,基本权利的保护义务将具有实践意义”。
实际上,虽然基于社会国或社会权的“保护义务”或者促进义务从本质上区别于基于自由权的保护义务,但是在合同内容实质上由他者决定的情形下,两种义务的履行存在重复领域和共同发挥作用的空间。当当事人的基本权利地位被他人处置时,为了确保基本权利保护,国家应当作出调整性干预。对于社会、经济上的不平衡的法律规定,一方面实现了基本权利的客观规定(基本权利保护义务),另一方面也实现了社会国家目标或社会权原理(基本权利给付义务)。正如日本学者小山刚所言:“我们无法区分基本权利保护义务和社会国家意义上的措施,不得不承认两者之间存在重复领域。”基于社会权的促进义务和基于自由权的保护义务均要求国家采取积极的措施以保护休息权,而措施是具有一致性的。当然,这二者仍然存在关键区分因素——是否存在第三人的侵害行为。促进义务的履行不要求存在第三人侵害行为,而保护义务的履行则要求存在第三人侵害行为。因此,面对休息权遭受实质损害的情形,国家采取规定工时制度和休假制度的措施,介入劳资双方的契约自由之中,一方面是出于宪法休息权之社会权面向,要求国家促进、改善劳动者的地位,此时并不要求以存在第三人(用人单位)对劳动者的休息权侵害为前提;另一方面也是出于宪法休息权的自由权面向,要求国家履行对基本权利的保护义务,但此时要求以存在第三人(用人单位)对劳动者的休息权侵害为前提。并且,这种保护义务也无须以存在劳动合同关系为前提,劳动者的休息权存在私人的侵害时,不管它是合同的还是合同之外的,都可以基于基本权利逻辑(基本权利的对国家性、私人的基本权利主体性)和法治主义逻辑,将其归结为立法的首要责任。
(二)第三人侵害休息权行为之规制措施
如前文所述,基于休息权的国家促进义务,要求国家积极制定、完善和细化关于休息和休假时间的法律法规,明确最低休息时间的红线。而基于休息权的国家保护义务,则要求立法者就所欲保护之情境制定保护规范,其后由行政权具体执行该法律规范,以促成保护措施的落实,最终则由司法机关依据一定标准判定行政权和立法权的作为或不作为是否合乎保护义务的要求作为末端的控管。
1.休息时间的标准立法与完善。
承担保护义务首要责任的是立法机关,基本权利保护义务履行高度倚仗立法者于第一线将其内涵具体化。在保护义务的要求下,立法机关负有危险防御、利益权衡和及时改善等三个层面的义务。基本权利国家保护义务的判断关键在于,个案有无形成基本权三角关系,而国家以外第三人是否确实对个人产生基本权侵害。此处的第三人,主要是用人单位。现实中,休息权国家保护的义务在于制定工时制度和休假制度,明确休息的标准,这个标准由国家制定而非放任当事人自行约定,显然是对雇主契约自由的限制,对雇工自由的补强,具有国家保护义务性质,是保护雇工不受雇主侵害。具体保障方式上,除与促进义务相重合的充分的立法具体化义务之外,立法机关还应遵守比例原则和法律保留原则,考虑到对合同自由的尊重,不能过度侵犯用人单位的用工自由,不能过多干预私人间的契约关系;此外,最为重要的是,立法机关还应当积极履行改善义务,当事物情状变迁致使存在漏洞时,立法者应及时弥补规范缺陷,维持有效的安全情状。当前即应适时地对数字经济时代新业态劳动者的休息权进行保障。我国现行的工时制度规定多为改革开放初期制定的,即便《劳动法》已经经过了多次修订,但对于工作时间和休假制度的规定仍然停留在工厂生产为主的作息时间。“人类社会已从工业化生产时代迈入了互联网时代,从实体经济迈向了虚拟的平台经济”,社会劳动形态变得更加灵活和多元。基于宪法休息权的国家保护义务,立法机关应当积极采取应对措施,制定符合时代需求的工时制度和休息权保障制度。
2.强迫加班行为的行政规制。
有别于立法机关系以制定抽象规范的模式履行其保护义务,行政机关的履行手段则系将法律中所内含的抽象保护转化为具体的行政行为,并确实执行保护任务。行政机关以立法机关在实定法中划定的保护架构为依据,进而在个案中具体操作并适用相关的保护措施。就我国而言,中国特色的行政中心权力格局决定了行政在宪法基本权利的保护中同样发挥着重要作用,尤其是给付行政所隐含的客观价值秩序功能应当受到重视。行政机关“承担以整体制度的设计促进公共福祉的型塑社会任务”。基于《宪法》规定的劳动者休息权之国家保护义务,行政机关负有通过行政给付和行政执行落实《宪法》和相应休息权立法规定的义务。现有实践如各级人力资源和社会保障部门通过组织开展工时和休息休假维护集中排查整治专项行动的方式,对重点行业企业进行排查,整治超时加班问题,保障劳动者休息休假权益,开展方式包括执法宣传、执法检查和执法总结等。对于休息权的保障,还应当逐步从原本的“行政化”给付阶段走向“社会化”给付,通过强化企业平台责任间接实现休息权的行政保障,如要求互联网平台通过连续在线时长控制制度,对平台用工中的外卖配送员、代驾等群体的连续驾驶时间进行监控并达到一定时长后予以干预。
3.涉休息权争议案件中的宪法意旨落实。
如前所述,承担保护义务首要责任的是立法机关,而不是裁决个案的法院。但是仅仅强调立法机关的责任是无法解决问题的,因为立法具有滞后性,同时对私法的明确性要求是较为宽松的。《宪法》课予立法机关首要责任的同时,法官被委任为具体救济的承担者。就目前我国的休息权争议解决机制而言,虽然事后审查和判定经济利益补偿的方式存在时间利益回转的客观不能,但是司法机关还是在落实劳动者休息权的国家保护义务上扮演着重要角色。我国应着力构建一个健全的休息权救济体系,为劳动者实现休息权提供后续保障。最主要是在涉休息权劳动争议诉讼中落实宪法休息权所定义的主体和内容,从实质层面定义休息权,而非将之局限于劳动合同关系下的劳动者权益保障,例如可以适度从宽认定劳动关系,谨慎选择保护手段的方式实现对部分互联网平台用工的休息权益保障。此外,司法机关还应继续积极通过发布休息权保障相关的司法解释和典型案例的方式,指导各级法院救济劳动者休息权。例如在“北京嘉禾远东置业有限公司与杨瑞兴劳动争议”一案中,人民法院即在裁判理由中阐明:“公民的休息休假权是一项宪法性权利,属于基本人权的范畴,是劳动权的有机组成部分和必要补充。休息权的规定是以人为本的理念以及社会主义和谐价值观的重要体现。”又如对于离线休息权的保障,就有学者建议“暂时不必针对互联网平台工人的身份制定专门规则,可通过最高人民法院出台司法解释来界定劳动关系的概念及判定因素”。在此过程中,应当突破传统劳动法律关系和工时制度的限制,运用“法律的合宪性解释”方法,在解释休息权法律法规规范时贯穿宪法规范的意旨。
正如《宪法》中规定的劳动权一般,宪法中的休息权也是一系列国家保护义务和国家给付义务的抽象和浓缩,主要体现了国家对雇主—雇工之私法关系的干预。应当立足数字时代我国当下劳动者构成的现实,从《宪法》角度对当前休息权保障实践中存在的三重困境予以回应,明确《宪法》如何保障劳动者的休息权。首先,对于休息权享有主体规定不一致的问题,应明确《宪法》所规定的休息权享有主体应当是具有相应劳动能力,以体力劳动或者脑力劳动从雇主或用人单位处获取法定的、约定的报酬的从业人员,不需要以劳动合同的签订和存在劳动合同关系为前提,也不以是否达到了退休年龄为限制,但应当以存在雇主或用人单位为前提,付出了劳动的一方当事人,应然地享有休息权。其次,对于休息时间和工作时间模糊化的问题,宪法休息权保障之不足禁止原则要求国家通过立法确定最高工时和最低休息时间。最后,对于被动式“自愿”加班造成的休息权实质损害问题,宪法休息权要求国家从立法、行政和司法层面履行保护义务,对劳动者意愿实质上是“他者决定”的行为予以实质性的保护。本文仅是在理论和形式层面对休息权保障提出宪法分析框架和应对方式,宪法休息权保障的最终实现,尚依赖部门法尤其是劳动法领域的具体研究和现实中涉休息权纠纷的裁判实务经验予以不断修正和完善。

法律学人
学术动态
经典案例
法律法规
理论研究
在线投稿